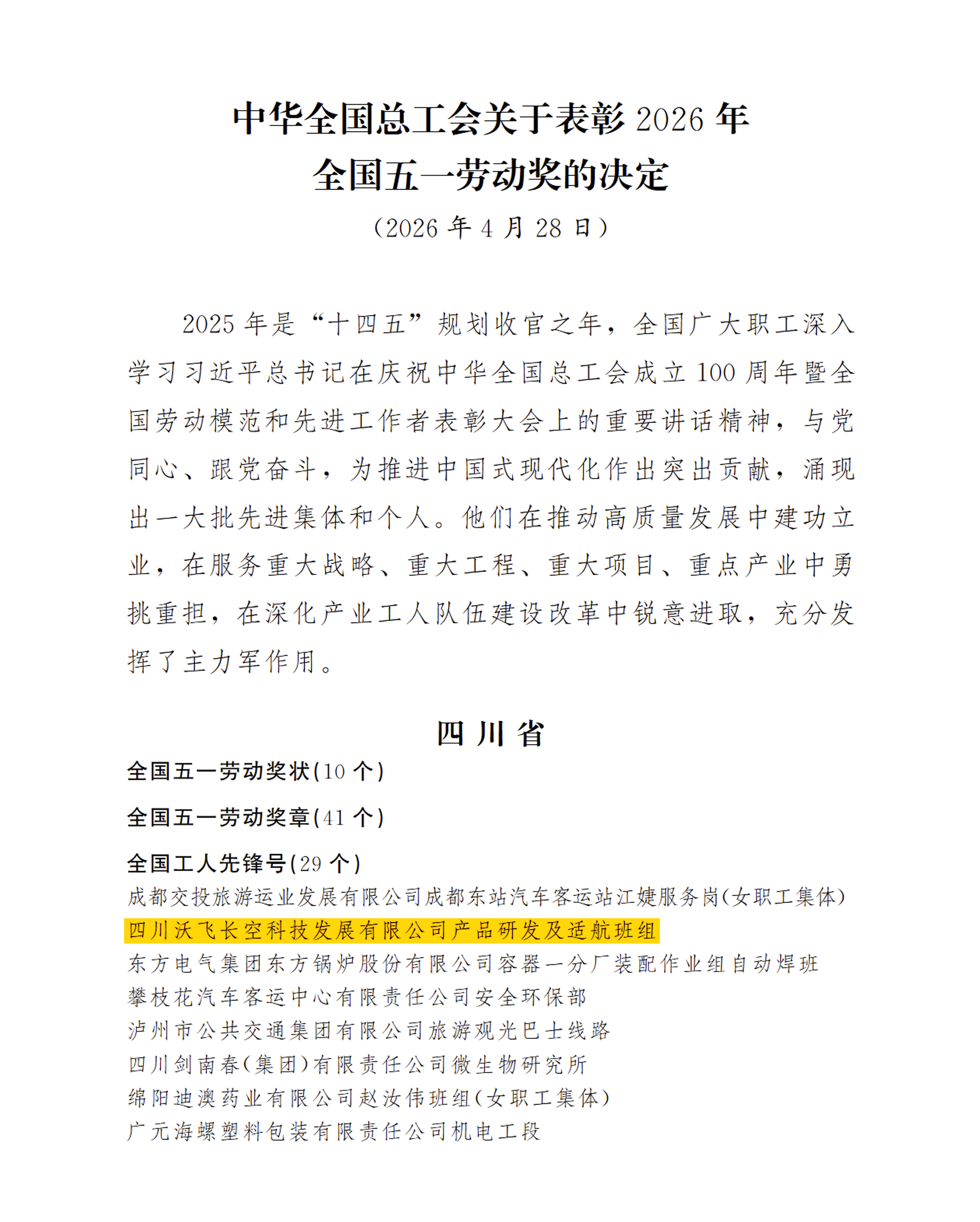
4月28日,2026年庆祝“五一”国际劳动节暨全国五一劳动奖表彰大会在北京人民大会堂举行。大会表彰了全国五一劳动奖3024个,其中,沃飞长空产品研发及适航班组被授予2026年“全国工人先锋号”。

“全国工人先锋号”是中华全国总工会设立的荣誉称号,是基层集体能获得的国家级最高荣誉之一。
本届名单中,既有国产大飞机领域代表,也有导航定位产业的优秀团队。作为低空经济领域的代表团队之一,此次沃飞长空产品研发及适航班组获此殊荣,既是对团队实干精神、创新能力与行业贡献的权威认可,更是对未来发展的有力鞭策。

名单截图(图源:中华全国总工会官网)
作为公司的核心攻坚力量,沃飞长空产品研发及适航班组自成立以来,始终奋战在eVTOL技术攻关最前沿、坚守在适航取证第一线。
该团队以严谨务实的作风、精益求精的态度、勇于创新的精神,牵头推进多项关键技术创新,攻克多项行业技术难题,成为公司高质量发展的核心引擎,也为行业发展树立了标杆。

荣誉的背后,是日夜兼程的技术攻坚,更是对“工匠精神”的极致追求。
在技术攻关方面,产品研发团队锚定“安全、经济、舒适、环保”的产品理念,系统推进总体设计、控制律开发、动力系统集成、飞控系统研发、整机集成与安全试飞等关键环节,累计申请专利500余件,数量与质量均位居全球前列。
2024年6月,团队成功完成关键技术攻关,沃飞长空也成为“全球第二、国内首个”完成2.5吨级eVTOL“全尺寸、全重量、全剖面”倾转过渡试飞的主机厂。2025年9月,首款有人驾驶载客eVTOL量产机AE200-100成功下线,并于同年12月完成了首阶段有人驾驶试飞工作。

在适航取证方面,适航团队实现了有人驾驶载人eVTOL领域的“四个首个”:
国内首个获TC审定受理、首个获批审定基础与设计保证系统、首个启动AEG评审、首个完成PC取证质量系统文件获批,适航取证进度始终保持行业领先。
另一方面,团队参与编写国家及行业标准2项,主编团体标准1项,参编团体标准10项,为支持中国产品走向世界贡献力量。
正是依托这样一支敢打硬仗、能打胜仗的骨干力量,沃飞长空在关键领域不断取得突破,已发展成为国内领先、国际一流的eVTOL主机厂。

“全国工人先锋号”这份沉甸甸的国家级荣誉,不仅是对沃飞长空过往成就的充分肯定,更赋予了团队迈向新征程的磅礴动力。
站在这个崭新的高度,沃飞长空将以先锋之姿,持续深耕关键技术创新与低空产业升级,为国家低空经济战略落地贡献核心力量,与产业上下游伙伴携手书写属于中国低空的新篇章。

长按扫码关注沃飞长空